省人民政府办公厅关于印发2017年省级政府采购目录及采购限额标准的通知
省政府各部门:
《2017年省级政府采购目录及采购限额标准》已经省人民政府同意,现印发给你们,请遵照执行。
2016年9月14日
2017年省级政府采购目录及采购限额标准
根据《财政部关于印发政府采购品目分类目录的通知》(财库〔2013〕189号)的有关分类及编码规定,特制定2017年湖北省省级政府采购目录和采购限额标准。
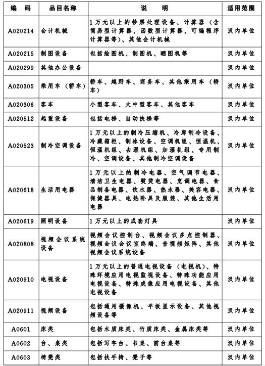
一、政府集中采购项目
以下项目应依法委托集中采购机构代理采购。
二、分散采购限额标准
政府集中采购项目外,单项或批量采购金额达到20万元(含20万元)以上的货物、工程和服务项目属于分散采购,采购人可自行组织采购,也可委托采购代理机构采购。
单项或批量采购金额20万元(不含20万元)以下、且未列入集中采购目录的货物、工程和服务项目,可不编政府采购预算。
三、公开招标数额标准
省级政府采购货物或服务项目,单项或批量采购金额达到200万元(含200万元)以上的,市(州)、县级政府采购货物或服务项目,单项或批量采购金额达到100万元以上的,必须采用公开招标方式。政府采购工程公开招标数额标准按照国家有关规定执行。
四、其他事项
(一)采购人是本单位政府采购预算编制和执行的主体,负责本单位的预算编制及执行,并对其编制及执行结果负主体责任。《政府采购品目分类目录》是政府采购预算编制的依据,采购人要按照“应编尽编、应采尽采”的原则,编制政府采购预算,依法实施政府采购。政府采购预算中,属于年度政府向社会力量购买服务指导目录内的政府采购项目,应单独编列。凡未按规定编制政府采购预算和未执行政府采购预算的项目,财政部门可以拒付资金。
(二)采购人应当优先购买本国货物、工程和服务,并严格执行节能环保和促进中小企业发展的政府采购政策。
(三)省属高校、科研院所可自行采购科研仪器设备,自行选择科研仪器设备评审专家。对省属高校、科研院所采购进口仪器设备实行备案制管理。
(四)对需采购带特殊要求的公共服务(如在特定影视、广播、报纸、杂志等媒体上的广告宣传,定向调查、决策咨询服务、综合会展、专业培训,供水、供电、供暖、供气,通信、邮政投递,房屋购置和租赁等)的项目采购人,可选择适当的采购方式自行采购。达到公开招标数额标准以上的,应依法申请政府采购方式变更。
(五)无论由集中采购机构组织采购,还是由采购人自行组织采购或委托采购代理机构采购,都必须严格按照政府采购法律、法规和规章规定的采购方式和程序进行。
(六)省级垂管单位和汉外单位执行集中采购目录按适用范围执行。
(七)财政管理实行省直接管理的县级人民政府和武汉市所辖各区人民政府可以根据需要,行使《政府采购法》和《政府采购法实施条例》规定的设区的市级人民政府批准变更采购方式的职权。
(八)各市州可参照省级政府采购目录及采购限额标准,自行制定本级政府采购集中采购目录及采购限额标准,并报省级政府财政部门备案。